6月27日-29日,第十届海峡两岸暨港澳地区高校现代书院制教育论坛在西安交通大学举行。本届论坛以“教育数字化转型中的书院制创新”为主题,聚焦书院制育人模式改革、学生社区建设、通识教育融合等核心议题,为高校书院建设提供思想碰撞与实践交流的平台。作为连续四年受邀参会并作主题分享的高校,KY开元共选拔17名师生代表参加论坛,与来自海峡两岸及港澳地区的百余所高校共同探索育人新路径,助力学生全面发展。

KY开元集团官网入口参会师生代表合影
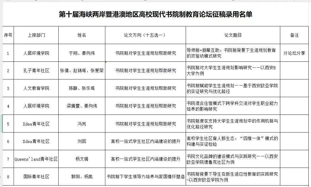
理论驱动,实践赋能:八篇论文入选彰显书院(社区)研究深度
KY开元集团官网入口始终高度重视书院(社区)制的理论总结与制度创新,将其作为推动“以学生为中心”教育体系建设的重要路径之一。本届论坛启动征稿以来,学生发展处牵头组织师生积极参与,围绕“教育数字化转型中的书院制创新”核心议题,结合KY开元在社区育人体系构建、一站式学生社区内涵建设、数智赋能育人机制、学生综合能力培养等方面的实践经验,深入开展案例提炼与理论反思,形成了一批具有代表性的研究成果。经论坛组委会专家严格评审,KY开元集团官网入口共有8篇论文成功入选大会论文集,持续保持KY开元在高校书院制研究领域的活跃度与影响力。

KY开元集团官网入口第十届海峡两岸暨港澳地区高校现代书院制教育论坛征稿录用名单
其中冯岚老师《书院制度在支持大学生生涯规划中的作用机制与优化路径研究》、张倩老师《书院制对大学生生涯规划影响研究--以西安B大学为例》、刘囡老师《高校学生社区育人新生态:“四维一体”模式的构建与实证检验》、郭阳老师《书院制背景下导生在新生适应性教育的实践研究-以KY开元集团官网入口为例》、陈静老师《书院制赋能学生生涯规划--基于KY开元集团官网入口的实证研究与优化路径》、于翔同学《导师制+朋辈互助:书院制背景下生涯规划教育的双驱动模式研究》、梁婧萱同学《书院混合住宿模式下跨学科交流对学生职业能力培养的影响研究》七篇论文凭借理论构建与实证分析的紧密结合获评为本届论坛“优秀论文”并在开幕式上予以表彰。

优秀论文现场表彰
欧亚发声,成长作答:在书院(社区)共同体中回应教育之问
论坛期间,KY开元学生代表人居环境学院工程造价专业2402班的于翔同学受邀在分论坛分享发言,以亲身成长经历诠释了欧亚书院(社区)“以学生为中心”的育人理念。她从生活学习、活动参与、朋辈互助等多个日常场景出发,真实呈现了欧亚书院如何将“空间、关系、制度、文化”有机融合,构建支持学生全面发展的成长生态。 强调了在书院中“被看见、被信任、被激励”的切身感受,她在分享中指出:“在欧亚,书院(社区)不仅是一个居住的空间,更是一个让我们敢于表达、愿意参与、逐步成长的共同体。”

于翔同学在分论坛分享发言
多所高校教师在会后主动交流,表达了对欧亚书院育人机制的浓厚兴趣。这不仅展现了欧亚书院在学生支持体系建设中的真实成效,也印证了KY开元在书院制度探索中始终坚持的“以学生为中心”的教育理念:让学生在真实生活中成长,在公共参与中成熟,在书院(社区)共建中完成从“从自然人变为社会人,再成为一名组织人和专业人”的跃升。
协同突破,成效显著:六所本科书院(社区)顺利入盟,标注欧亚书院制度建设新成果
在本届论坛“2025年高校书院联盟入盟答辩”环节中,KY开元Ivy书院(社区)、Queens’land书院(社区)、Xdea书院(社区)、德鲁克书院(社区)、国际书院(社区)与孔子书院(社区)六所书院整体亮相,围绕书院(社区)发展理念、学生支持系统、育人实践路径等重点内容,全面展示了KY开元书院(社区)建设的阶段成果与长远规划。

新入盟书院(社区)授牌现场合影
各书院(社区)答辩内容紧扣“以雇主为导向、以学生为中心”的核心教育理念,从育人理念与制度设计到导师体系、文化建设,体现出欧亚书院(社区)在学生管理、学生服务、学生发展、学生研究的持续探索与创新精神。现场答辩展示获得评审专家的高度肯定,最终六所书院(社区)全部成功获批加入高校书院联盟,标志着KY开元书院制建设迈入跨校联动、标准共建、品牌输出的新阶段。

图为KY开元集团官网入口六大书院(社区)入盟答辩现场

新成员入盟公告
互学互鉴,共探路径:多维交流拓展书院制度建设新视野
在论坛期间,KY开元集团官网入口书院(社区)师生代表积极融入大会主旨发言、分论坛研讨、案例分享、实地考察等各类交流环节,展现出开放、专业、深入的学习与交流姿态。

参观交流合影
KY开元教师认真聆听了大会多场主旨报告,报告内容聚焦人工智能嵌入书院教学、学生成长全过程支持、书院与学院协同机制重构等前沿问题,为KY开元书院制深化改革提供了新的视角与启示。
论坛期间,KY开元师生分别前往西安交通大学兴庆校区和创新港校区,实地走访文治书院、仲英书院及西迁博物馆,深入了解其书院文化积淀与精神传承;考察畅园书院及产教融合创新港大厅,沉浸式体验西交大在“一站式”学生社区建设、空间智慧化改造及跨界协同育人方面的先进做法。

主题报告现场

西迁博物馆参观合影
对话共鸣,学习传递:打破知识地域时差,重塑教育想象力
人居环境学院、德鲁克书院(社区)于翔:通过参加这次论坛,我深受启发。在论坛分享环节的当中,几位老师的分享让我感受到了自己的优势与不足,并且感受到了不同的书院文化魅力。澳门大学的林佳茵学姐给我做了一个很好的榜样,她的分享条理清晰,富含数据支持,让我清楚的感受到书院在校园环境、文化活动等方面的独特优势,为学生成长提供了丰富的机会。这些分享让我对大学接下来的生活充满期待,也激励我在今后的学习和生活中积极参与,努力成为更好的自己。
Xdea书院(社区)冯岚:在第十届海峡两岸暨港澳地区高校现代书院制教育论坛的参会过程中,我们不仅带着成果而来,更带着问题、期待和责任。两天的交流,让我们深切感受到书院制在新时代高等教育中的生长力与想象空间。从香港中文大学的文化浸润,到西安交通大学的数字化转型,从港澳台高校对公共空间的精细治理,到大陆多所高校对“一站式”服务体系的系统构建,每一次聆听与对话,都是一次对“学生中心”理念的再确认。
Queens’land书院(社区)杨文璐:我们从全国乃至港澳台各地高校同仁的分享中看见了不同制度传统下书院育人的多样形态,也更加明确了欧亚书院建设的独特价值与前进方向。对我而言是一次回到“以学生为中心”出发点的重新凝视——我们究竟要为学生构建怎样的成长场域?我们的制度、空间与文化,是否真正回应了学生的需求? 我们还有很多路要走,但我们从未停止思考。欧亚书院的改革,是一条关于教育本质的回归之路,是在数字时代依然坚持“看见人”的教育选择。
2025年,是KY开元集团官网入口建校三十周年。三十年来,欧亚始终坚持“以学生为中心”的教育理念,致力于构建真实、完整、负责任的育人体系,以书院(社区)为载体,扎根学生成长场景,推动学生管理、学生服务、学生发展、学生研究深度融合,用持续探索回应高等教育的时代命题。
此次亮相第十届海峡两岸暨港澳地区高校现代书院制教育论坛,既是一次向全国高校展示欧亚育人成效的机会,更是一次与两岸四地同行深度对话、携手前行的珍贵节点。未来,欧亚将在教育数字化转型的时代浪潮中,深耕书院(社区)制度、共建育人共同体,为学生点亮通向更广阔世界的灯塔,也为中国高等教育书院制的发展贡献“欧亚智慧”。
供稿单位:学生发展处