KY开元集团官网入口
OA
邮箱
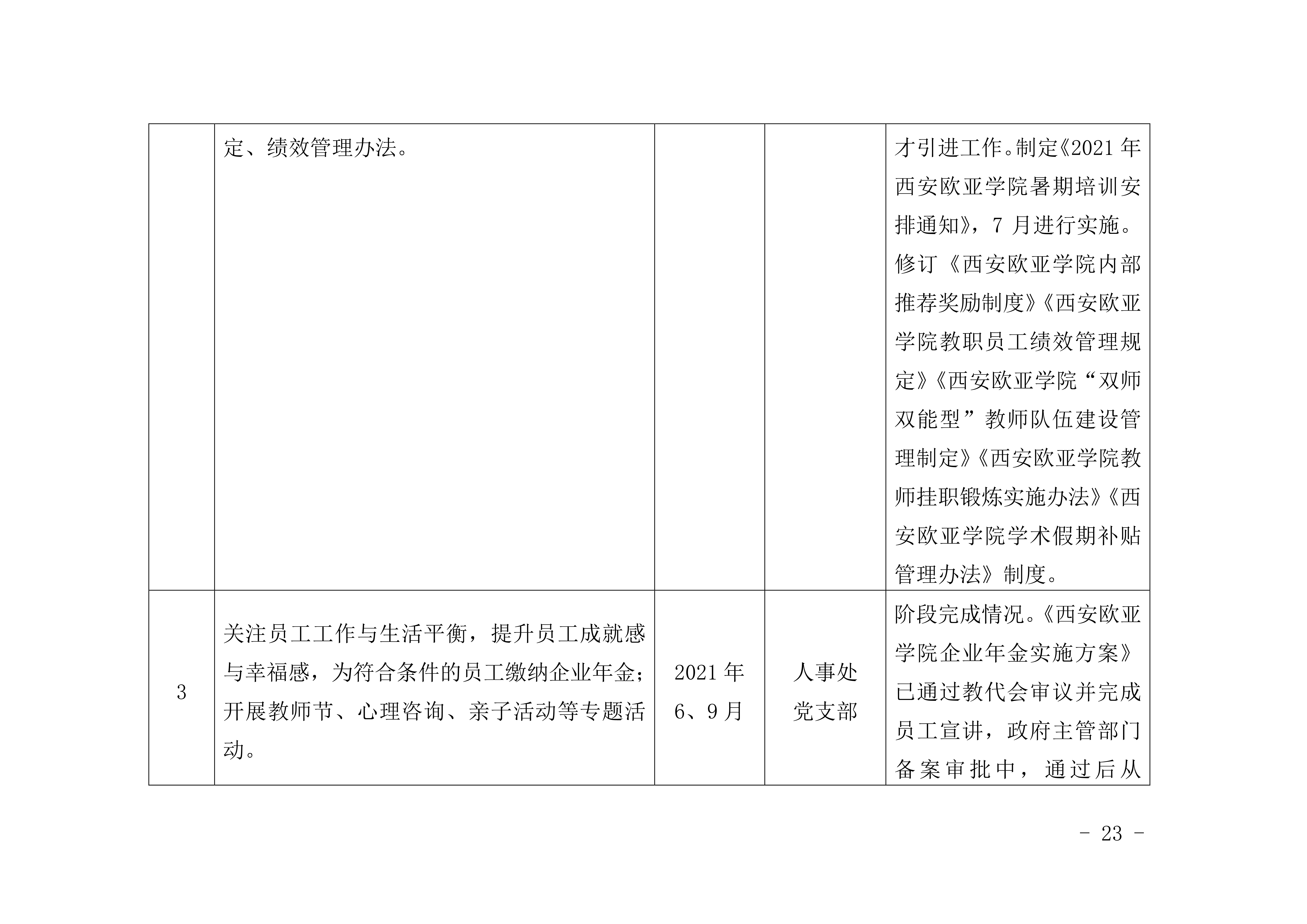
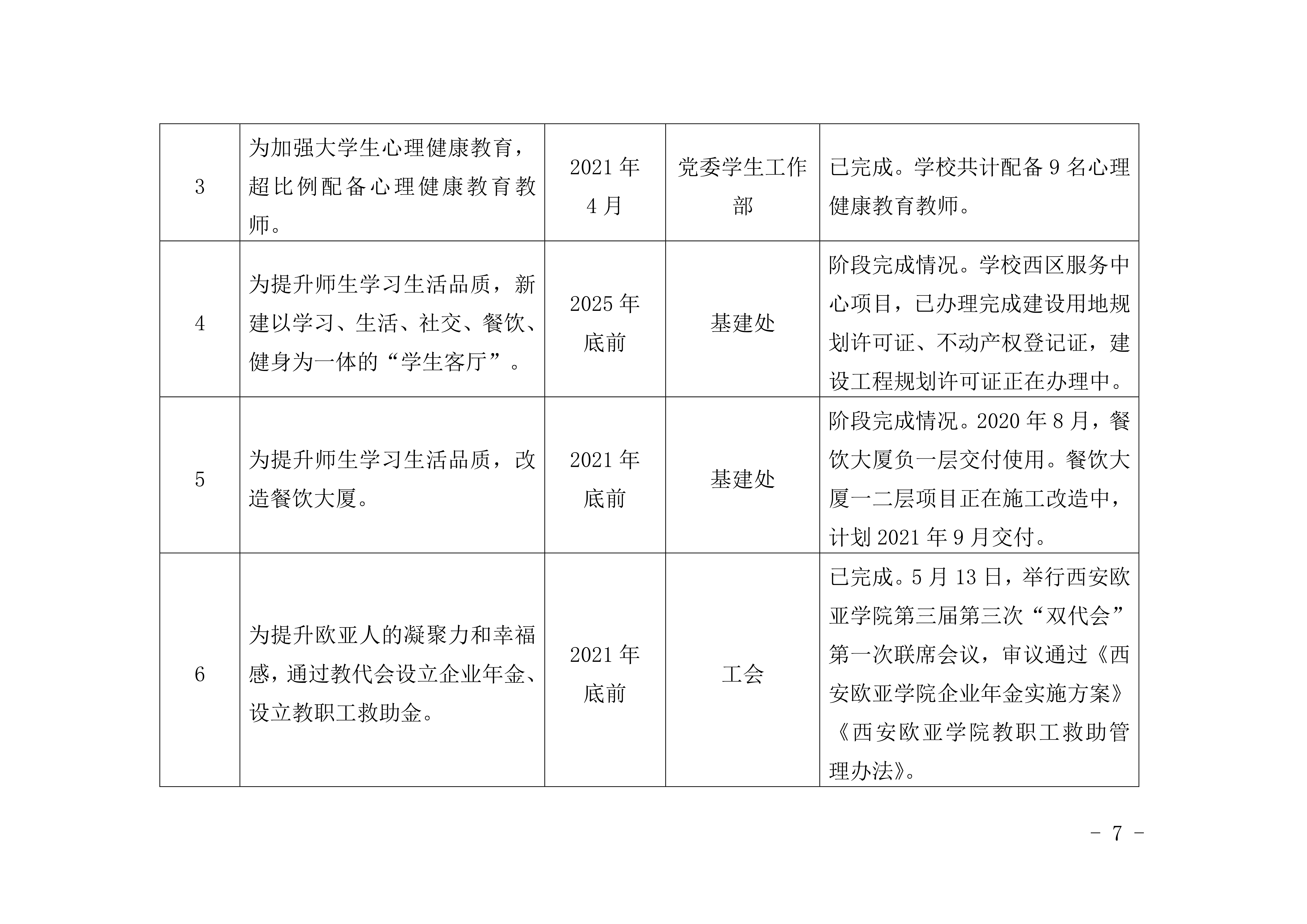
招聘
EN
新闻
欧亚要闻
教学动态
综合新闻
通知公告
媒体报道
教育观点
学生故事
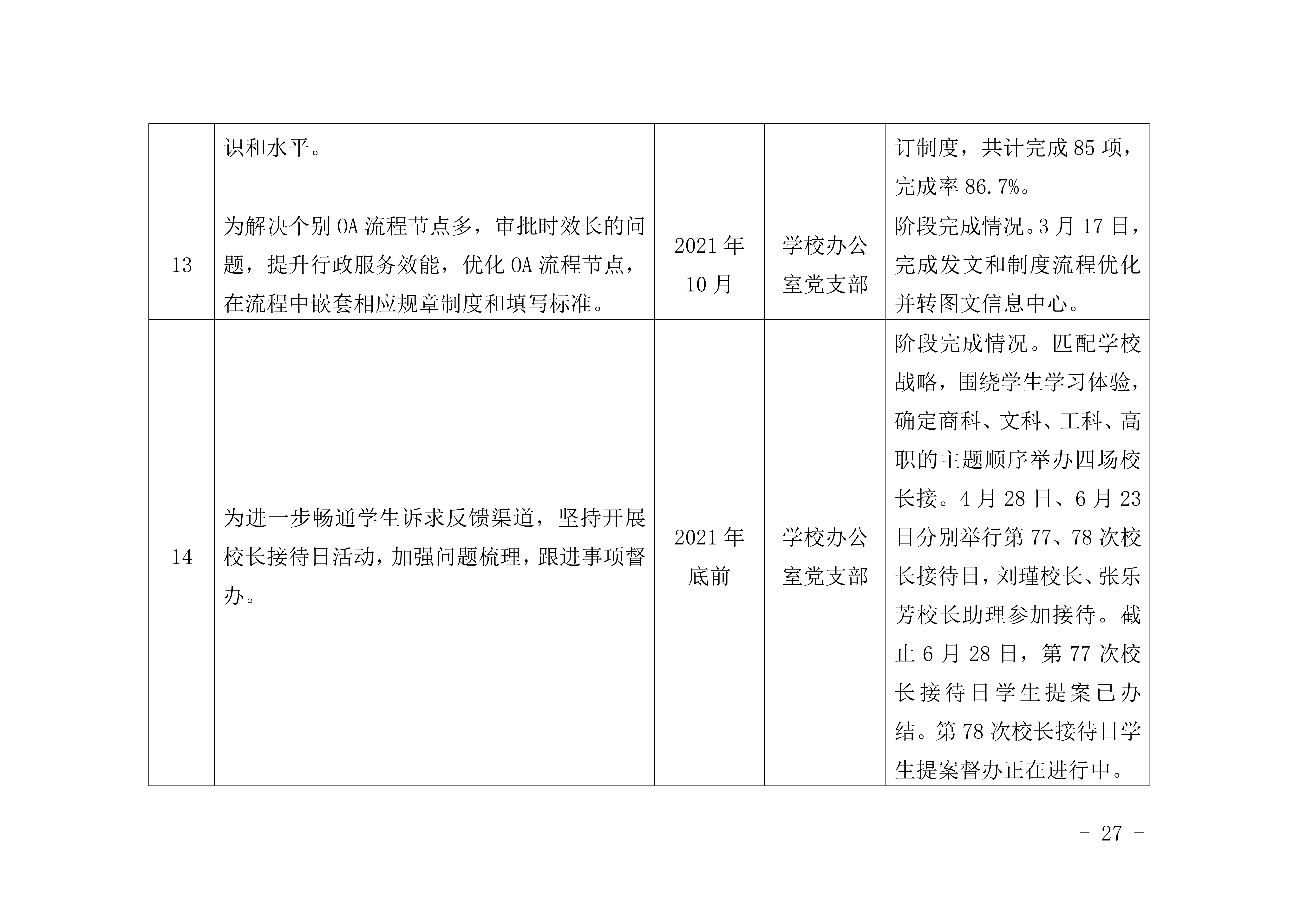
教师故事
讲座展览
全部新闻
学院
会计金融学院
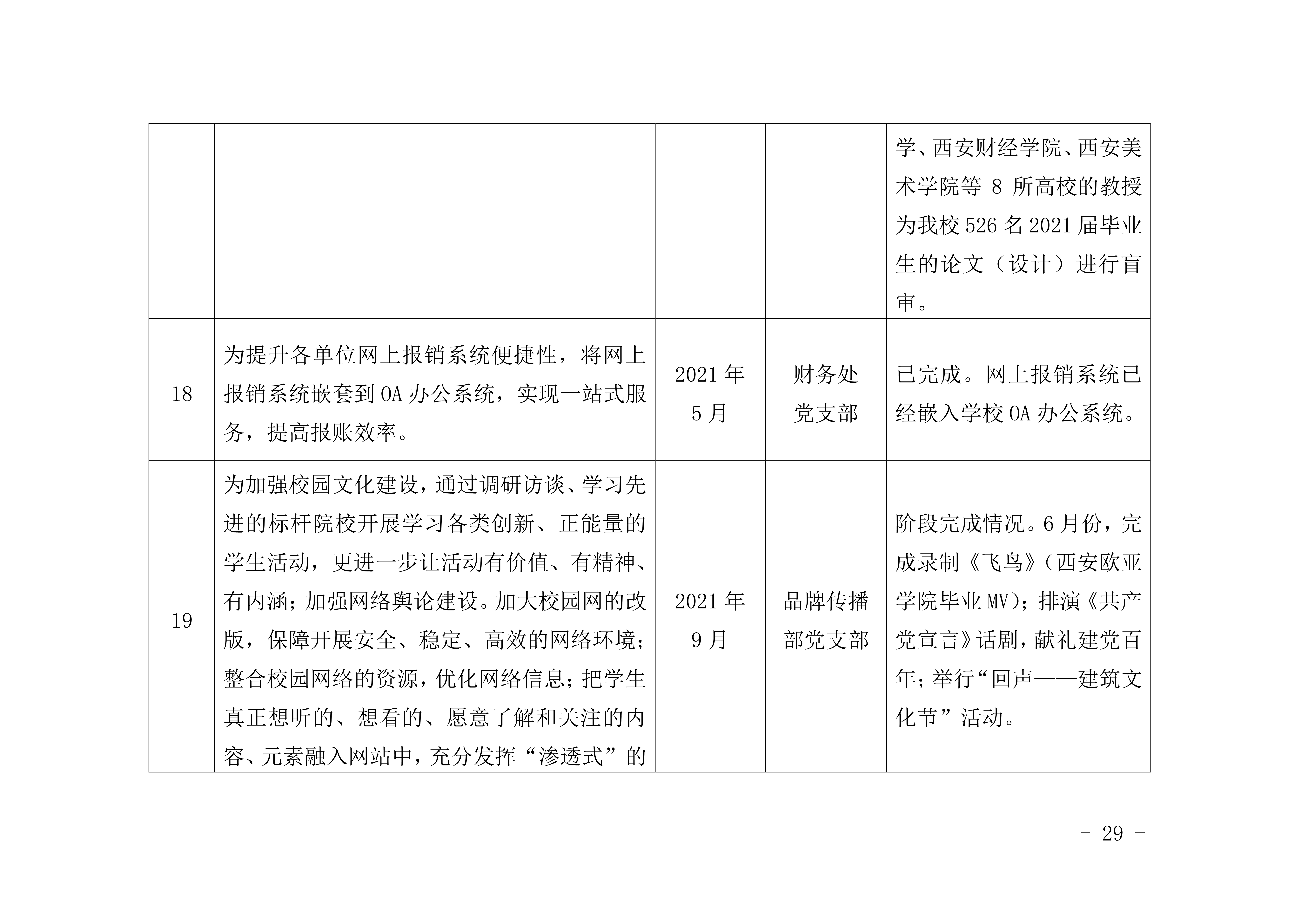
数据科学学院
工商管理学院
艾德艺术设计学院
文化传媒学院
人文教育学院
人居环境学院
信息工程学院
职业教育学院
通识教育学院
马克思主义学院
国际教育学院
教与学
师资力量
教学成果
特色课程
专业竞赛
语言学习
学习支持
招生与就业
本科招生
高职招生
报考咨询
国际预科
国际项目
就业招聘
研究与合作
科学研究
国际合作
教育创新研究院
校园生活
“一站式”学生社区
设施服务
设计博物馆
学生组织
图书资源
党的建设
党委概况
现任领导
组织机构
党建要闻
基层党建
视频展播
网上党校
关于我们
学校介绍
发展战略
创办人寄语
使命/愿景/价值观
大事记
管理团队
机构设置
视觉资源下载
出版物
光影欧亚
参观预约
联系我们
新闻
欧亚要闻
教学动态
综合新闻
通知公告
媒体报道
教育观点
学生故事
教师故事
讲座展览
全部新闻
学院
会计金融学院
数据科学学院
工商管理学院
艾德艺术设计学院
文化传媒学院
人文教育学院
人居环境学院
信息工程学院
职业教育学院
通识教育学院
马克思主义学院
国际教育学院
教与学
师资力量
教学成果
特色课程
专业竞赛
语言学习
学习支持
招生与就业
本科招生
高职招生
报考咨询
国际预科
国际项目
就业招聘
研究与合作
科学研究
国际合作
教育创新研究院
校园生活
“一站式”学生社区
设施服务
设计博物馆
学生组织
图书资源
党的建设
党委概况
现任领导
组织机构
党建要闻
基层党建
视频展播
网上党校
关于我们
学校介绍
发展战略
创办人寄语
使命/愿景/价值观
大事记
管理团队
机构设置
视觉资源下载
出版物
光影欧亚
参观预约
联系我们
新闻-快速连接
欧亚要闻
教学动态
综合新闻
社区生活
通知公告
媒体报道
教育观点
学生故事
学院-快速连接
会计金融学院
工商管理学院
通识教育学院
数据科学学院
艾德艺术设计学院
文化传媒学院
人文教育学院
人居环境学院
教与学-快速连接
教学成果
特色课程
语言学习
教师故事
教学动态
学生故事
合作院校
畅课系统
招生与就业-快速连接
本科招生
高职招生
国际项目
国际预科
就业招聘
报考咨询
研究与合作-快速连接
新闻速递
留学项目
短期访学
海外实践
中美合作办学
学习收获
合作院校
资料下载
校园生活-快速连接
学生社区
社区生活
教学设施
生活设施
体育设施
综合服务
学生组织
党的建设-快速连接
党委概况
现任领导
组织机构
党建要闻
基层党建
视频展播
网上党校
专题链接
关于我们-快速连接
创办人寄语
使命愿景价值观
大事记
管理团队
机构设置
大学标识
出版物
光影欧亚
快速通道
标识下载
融合门户
学生邮箱
信息公开
招标采购
OA系统
审核评估
加入我们
首页
>
党的建设
>
基层党建
>
正文
党的建设
党委概况
现任领导
组织机构
党建要闻
基层党建
视频展播
网上党校
党委概况
现任领导
组织机构
党建要闻
基层党建
视频展播
网上党校
基层党建
KY开元集团官网入口“学好延安精神、西迁精神,我为师生办实事”实践活动完成情况信息公示
来源: 发布时间:2021-06-30
基层党建
上一篇:
文化传媒学院 “追忆红色经典,感悟时代之音”——用声音献礼建党100周年
下一篇:
我心向党,勇担使命 |第三青年社区分党委组织开展新党员党课及入党宣誓活动
您正在使用的浏览器版本过低,将不能正常浏览请升级最新浏览器或更换浏览器访问