为丰富同学们在疫情期间的文化生活,营造良好的学习氛围,根据学院团总支相关要求,4月1日—30日,世俱杯sjb官网团总支成功举办了“书香校园 疫起读书”线上主题团日活动。
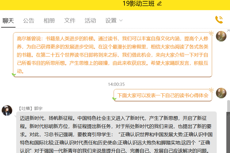
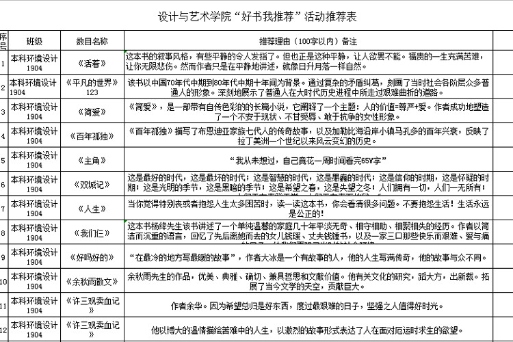
此次线上主题团日活动分为开展好书我推荐活动、线上品书交流活动、书写读书心得活动、线上精美书签设计大赛四方面内容。好书我推荐活动,激发了学生的读书热情,体味读书乐趣,充分展示了同学们阅读的广度和深度。线上品书交流活动,同学们根据自己上报的好书推荐,踊跃发言,畅谈体会。同学们体验到了分享了乐趣,同时也认识到阅读的重要性。书写读书心得活动,各同学根据个人所看书目撰写读书心得,体现个人阅读认识、感想、体会和得到的启发与收获。同学们以此为契机,继续保持阅读和思考的良好习惯,好读书、读好书。精美书签设计大赛,提高同学们绘图制作能力,活动与个人专业特长相结合的方式,用电脑制作和手绘制作了精美书签。在小小的纸片上绘制、黏贴设计成各种有趣实用的书签,每一幅作品都构思新颖,美不胜收,让书签以种种灵巧的形式展现出来。
通过学生线上读书,增强了学生自我学习能力,培养了学生从读书中汲取战胜困难和挫折的勇气和力量,进一步利用网络优质资源培养自身的读书习惯。这次线上主题团日活动得到了学院全体同学的一致好评,同学们纷纷表示,希望学院多多举办这类有利于文化传播和增长知识的活动,并表示在以后的学习中,还会继续学习优秀书籍内容,养成爱阅读的好习惯。
线上品书交流活动:



好书我推荐活动:


读书心得活动:


线上精美书签设计:





世俱杯sjb官网
二〇二〇年四月三十日