新闻

首页 > 新闻 > 欧亚要闻 > 正文

新闻

欧亚要闻

一等奖 | KY开元师生在第六届“陕西高校大学生网络文化节”中获得佳绩

来源:    发布时间:2023-11-28


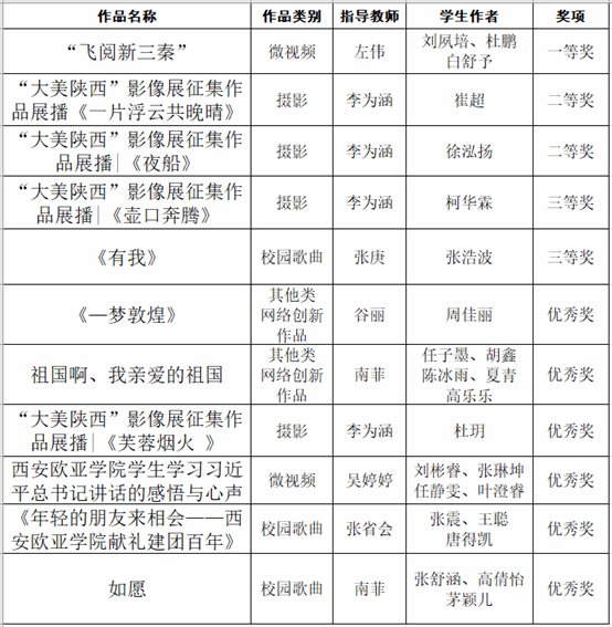
近日,由中共陕西省委教育工委、中共陕西省委网信办开展的第六届“陕西高校大学生网络文化节”揭晓评选结果,KY开元共11 个作品获奖。其中,由文化传媒学院师生共同创作的《飞阅新三秦》获视频类一等奖。


按照《中共陕西省委教育工委、中共陕西省委网信办关于开展第六届陕西高校大学生网络文化节和网络教育优秀作品推选展示活动的通知》的要求,学校党委宣传部在全校范围举办“青春献礼二十大,强国有我新征程——我们这十年”优秀网络文化作品、优秀网络教育作品征集展示活动。将作品征集与日常教育教学、品牌建设、文明校园创建等工作有机结合起来,积极组织校团委、各分院和青年社区踊跃上报优秀网络文化作品。

经作品申报、资格审核、专家审议等程序,学校共上报11个作品,涵盖微视频、摄影、校园歌曲和其他类网络创新作品等方面,获得1个一等奖、2个二等奖、2个三等奖、6个优秀奖的好成绩,也是同类院校中唯一一家获得一等奖的单位。



学校将以此为契机,围绕立德树人根本任务,充分发挥获奖作品的示范作用,把网络思政建设作为文明校园创建的重要抓手,不断探索和创新网络思政育人的新途径、新方法、新形式,引导和推动广大师生积极参与网络文化作品创作,传播正能量、弘扬主旋律,提升网络思政在学校“三全育人”中的重要作用。




(党委宣传部 供稿)



您正在使用的浏览器版本过低,将不能正常浏览请升级最新浏览器或更换浏览器访问