新闻

首页 > 新闻 > 欧亚要闻 > 正文

新闻

欧亚要闻

【捷报】KY开元连任陕西省普通本科高等学校图书情报工作委员会副主任委员

来源:图文信息中心    发布时间:2020-12-02

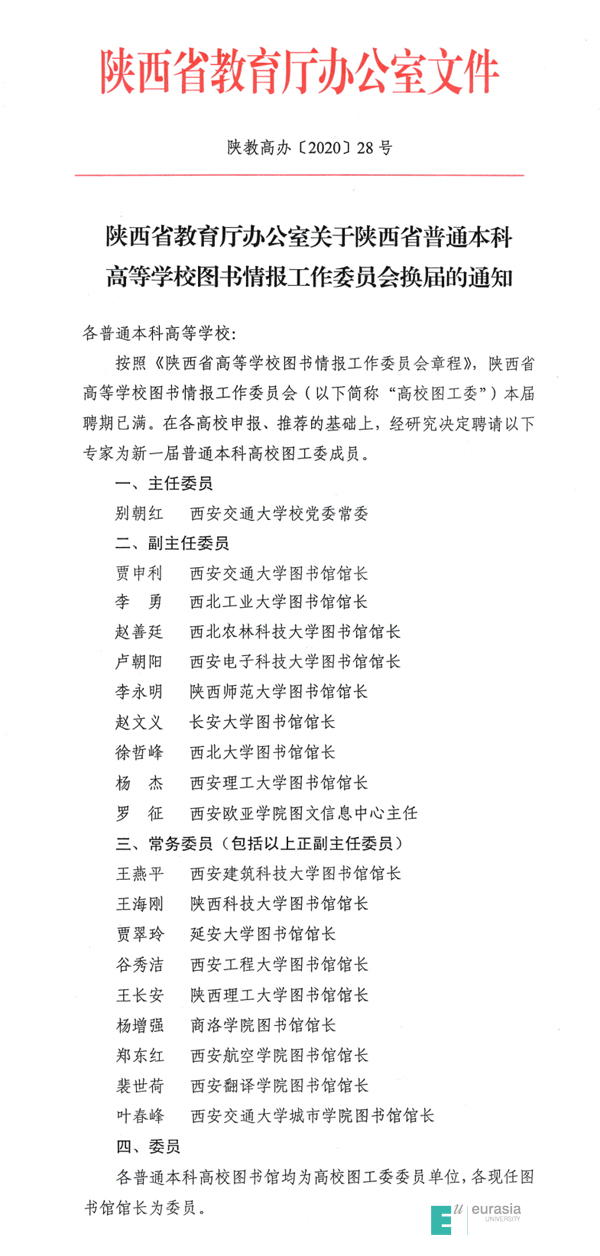
近期,陕西省教育厅批准了新一届陕西省普通本科高等学校图书情报工作委员会换届选举结果,KY开元图文信息中心主任罗征连续当选普通本科高校学校图书情报工作委员会副主任委员,并同时兼任陕西省图书馆学会常务理事、西安市图书馆学会理事。

另在2020年11月27日召开的陕西省高校图工委 “新系统、新技术、新应用”专题研讨会上,图文信息中心主任罗征做了《图书馆数字化转型思考与实践》的报告,从数字化转型对图书馆发展带来的机遇与挑战、智慧图书馆再转型、KY开元的思考与实践等方面进行分享,得到了与会的各高校图书馆馆长及行业专家的高度认可。

KY开元将会继续支持陕西省本科高校图书情报工作委员会的各项工作,依托陕西省图书馆学会、西安市图书馆学会等行业协会,与各位图书馆同仁一起,继续做好智慧图书馆数字化转型研究与实践,为陕西省图书馆发展做出更大贡献。

(图文信息中心 供稿)

您正在使用的浏览器版本过低,将不能正常浏览请升级最新浏览器或更换浏览器访问