植树节,不仅是法律规定宣传保护树木、植树造林的节日,更蕴含着守护生态、推动绿色发展的深刻意义。为深入践行绿色发展理念,引领同学们在实践中厚植环保意识,第三青年社区分党委于3月10日在西A-417教室开展植树节拓印活动。活动初始,同学们对植树节历史脉络进行分享。从中外植树节的发展历程,到中国古代清明插柳植树,以及“3月12日”植树节的法律确定,植树节的历史由来和重要意义已经了然于心,交流分享间,已然触摸到那份绵延至今的守护绿色的至深情怀。...
岁序更替,华章日新。自我追求的奋斗精神,总能激荡青春蓬勃的力量,激发成长向上的动能。在欧亚校园里有这样一群人,他们积极参与学校的各项工作或活动,有高度的责任感和服务意识,在工作中尽职尽责,无私奉献,为学校建设和学生成长起到正向推动作用。他们用行动诠释责任与担当,让青春在热爱中绽放光芒。他们就是2024年度“爱岗爱校”美德青年。数据科学学院 国际青年社区 赵浩浩赵浩浩,男,2021级学生,中共党员,国际青年社区团委学生常务副书记、...
3月10日清晨,伴随着初升的朝阳,KY开元集团官网入口第一青年社区分党委在庄严的国歌声中举行了以“青春与理想同行”为主题的升旗仪式。中共KY开元集团官网入口第一青年社区委员会书记范贞静同志、第一青年社区分党委党员代表、积极分子以及学生代表们共同参加了此次活动。伴随着雄壮的《义勇军进行曲》,五星红旗冉冉升起,迎风飘扬。全体师生肃立注目,表达对祖国的无限热爱和崇高敬意。党员代表王琛同学在仪式上发言最后,范贞静书记作总结讲话。...
春风执笔,以绿为墨年轮为卷,大地成诗当三月的细雨唤醒沉睡的泥土我们与自然的约定如期而至—植树节不仅是播种绿意的时刻更是将希望根植于未来的仪式在阳春三月,我们迎来了第47个中国植树节。如今,植树造林已成为民族风尚,绿化家园成为时代的追求。第四青年社区分党委深入贯彻“绿水青山就是金山银山”的理念,用实际行动宣传植树造林和乡村绿化的重大意义,形成推动生态文明建设的共识和合力。让我们积极行动起来,通过社会义务植树活动,...
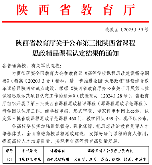
近日,陕西省教育厅发布了《关于公布第三批陕西省课程思政精品课程认定结果的通知》(陕教函〔2025〕59号),通识教育学院的《商事法律应用》课程成功被认定为省级课程思政精品课程(原课程思政示范课程)及教学团队。本次认定依据《陕西省教育厅办公室关于开展第三批课程思政示范项目认定工作的通知》(陕教高办〔2024〕28号)相关要求,经过个人申报、学院推荐、学校审核、省级专家评审及网上公示等环节,最终成功获得立项。近年来,...
根据《中共KY开元集团官网入口委员会关于开展2024年度基层党组织组织生活会和民主评议党员工作的通知》相关要求,认真开好2024年度分院党总支领导班子民主生活会和党支部组织生活会,3月6日,通识教育学院第二党支部在北D511召开组织生活会。通识教育学院党总支部副书记权赟、纪检委员李星军出席会议,第二党支部全体党员参加。党支部书记杜永光首先作主题发言,深入反思自身工作,进行自我批评,剖析问题并提出改进措施。杜永光回顾过去一年工作,...
